中国大学生机械工程创新创意大赛-失效分析赛是由中国机械工程学会主办,中国机械工程学会失效分析分会承办的全国性大学生赛事,赛事已被列入《全国普通高校大学生竞赛分析报告》竞赛目录。2026年中国大学生机械工程创新创意大赛-失效分析赛京津分区赛由北京表面工程学会主办,北京航空航天大学承办,通过分区赛向总决赛推荐参赛队伍。现将有关事项通知如下。
一、 参赛对象
北京、天津地区材料、机械、电子、化工、土木、能源、安全、核电、高铁、汽车、航空、航天、军工、航海、医疗等与失效分析学科有关的本科生、硕士生、博士生、留学生可组队报名参赛。企事业单位从事失效分析工作的在职人员可组队报名参加精英赛。
二、 赛项设置
创新赛:参赛者使用自主研究并且从未公开发表的失效分析案例参赛。
创意赛:参赛者依据已公开发表的国内外失效分析案例经二度创作后参赛。
三、 组别及组队要求
1.组别:分区赛设置本科生组、硕士生组、博士生组、留学生组、精英组5个参赛组别。
2.组队要求:(1)每支参赛队伍由2 名队员组成,本科生组和硕士生组队伍可根据自身情况从创新赛和创意赛中任选其一参赛,博士生组和精英组只能参加创新赛;(2)每支队伍可配备指导教师1~2 人;(3)每所学校限报20支队伍,每个企事业单位限报4支队伍;(4)每名参赛队员只能报名参加1支队伍,本科生、硕士生、博士生、留学生不得混合组队参赛。
四、竞赛流程
1.报名阶段(4月26日前)
2.参赛PPT提交阶段(5月10日前):
3.分区赛阶段(5月31日前,具体时间另行通知):分区赛以线上比赛方式进行,参赛团队宣讲PPT 10分钟,问答环节5分钟。
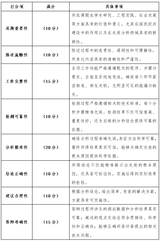
五、 评分标准

六、报名方法
报名参加2026年中国大学生机械工程创新创意大赛-失效分析赛京津分区赛的同学于4月26日23:59前将报名汇总表以及队伍报名材料打包发送至邮箱fjd_cup@163.com。于5月10日23:59前将参赛PPT发送至邮箱fjd_cup@163.com。
1、报名汇总表(按照模板提交excel文件,命名方式:“单位名称+报名汇总表”);
2、各队伍报名材料(每支队伍1个文件夹,单位汇总后压缩成1个rar或zip文件,压缩文件命名方式:“单位名称+报名材料”):(1)参赛报名表(按照模板填写,签字盖章后扫描成PDF文件);(2)学生证扫描件(按照参赛报名表里面的顺序依次上传学生证照片到同一个word文档中,并转成PDF格式文件);(3)其他证明材料(创意赛参赛队伍需提交参考素材,即他人公开发表的失效分析案例,PDF格式)。
九、联系人
学校联系人:冯俊达,15600990326
创新创业教育学院
机械与储运工程学院
2026年4月14日
附件1:报名汇总表
附件2:参赛报名表模板