各学院、各参赛团队:
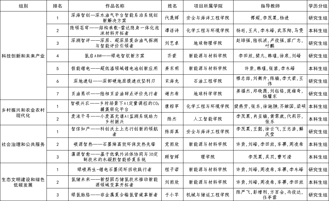
根据工作安排,我校顺利完成校级选拔赛评审工作。经团队申报、学院推荐、三轮专家评审,拟确定 15 支团队晋级,推荐参加“青创北京”2026年“挑战杯”首都大学生创业计划竞赛主体赛。现将晋级名单予以公示。

公示期限:3个工作日(2026年3月31日—2026年4月2日)
公示期间,如有异议,请以书面形式实名向校团委反映,逾期不予受理。
联系地址:学生活动中心312
联系电话:010-89731205
电子邮箱:cuptuanwei@163.com
共青团中国石油大学(北京)委员会
2026年3月30日